arviz_plots.plot_energy#
- arviz_plots.plot_energy(dt, bfmi=False, kind=None, plot_collection=None, backend=None, labeller=None, aes_by_visuals=None, visuals=None, stats=None, **pc_kwargs)[source]#
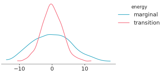
Plot transition distribution and marginal energy distribution in HMC algorithms.
This may help to diagnose poor exploration by gradient-based algorithms like HMC or NUTS. The energy function in HMC can identify posteriors with heavy tailed distributions, that in practice are challenging for sampling.
This plot is in the style of the one used in [1].
- Parameters:
- dt
xarray.DataTree sample_statsgroup with anenergyvariable is mandatory.- bfmibool
Whether to the plot the value of the estimated Bayesian fraction of missing information. Defaults to False. Not implemented yet.
- kind{“kde”, “hist”, “dot”, “ecdf”}, optional
How to represent the marginal density. Defaults to
rcParams["plot.density_kind"]- plot_collection
PlotCollection, optional - backend{“matplotlib”, “bokeh”, “plotly”}, optional
- labeller
labeller, optional - aes_by_visualsmapping of {
strsequence ofstr}, optional Mapping of visuals to aesthetics that should use their mapping in
plot_collectionwhen plotted. Valid keys are the same as forvisuals.- visualsmapping of {
strmapping or bool}, optional Valid keys are:
dist -> depending on the value of kind passed to:
title -> passed to
labelled_titlelegend -> passed to
arviz_plots.PlotCollection.add_legendremove_axis -> not passed anywhere, can only be
Falseto skip calling this function
- statsmapping, optional
Valid keys are:
dist -> passed to kde, ecdf, …
- **pc_kwargs
Passed to
arviz_plots.PlotCollection.wrap
- dt
- Returns:
References
[1]Betancourt. Diagnosing Suboptimal Cotangent Disintegrations in Hamiltonian Monte Carlo. (2016) https://arxiv.org/abs/1604.00695
Examples
Plot a default energy plot
>>> from arviz_plots import plot_energy, style >>> style.use("arviz-variat") >>> from arviz_base import load_arviz_data >>> schools = load_arviz_data('centered_eight') >>> plot_energy(schools)