Create your own figure with PlotCollection#

This tutorial covers how to use PlotCollection to simplify the creation of bespoke visualizations. We will cover how to create PlotCollection classes directly and two common strategies to fill your figure using your PlotCollection instance.

PlotCollection design overview#

The main goal of the PlotCollection class is to allow you to write functions that are purely plotting functions. No need to worry about faceting or aesthetic mappings.

You can then generate a PlotCollection with the faceting strategy and aesthetic mappings you want and apply those functions through map. .map will subset your data and pass each subset along with its corresponding plot and aesthetics to your function as many times as needed.

Tutorial data overview#

import arviz_stats as azs
import arviz_plots as azp

azp.style.use("arviz-variat")

Our data for the tutorial is a regression model with unpooled slope and intercept; each group has their own regression coefficients. Moreover, the number of observations within each group is different. Therefore, we can’t have group as a dimension of our data. We could have, and actually had, a group dimension in some of the model parameters. For the data we add that information as coordinate values of the obs_id dimension which represents individual observations:

data = xr.merge((idata.constant_data, idata.observed_data)).set_coords("group")
data
<xarray.Dataset> Size: 560B
Dimensions:  (obs_id: 20)
Coordinates:
  * obs_id   (obs_id) int64 160B 0 1 2 3 4 5 6 7 8 ... 12 13 14 15 16 17 18 19
    group    (obs_id) int32 80B 0 0 1 1 1 1 2 2 2 2 2 2 3 3 3 3 3 3 3 3
Data variables:
    x        (obs_id) float64 160B 2.562 9.008 4.545 8.868 ... 9.391 9.514 13.4
    obs      (obs_id) float64 160B 1.647 8.383 2.666 4.763 ... 11.06 11.86 15.82
Attributes:
    created_at:                 2025-06-16T06:02:58.431922+00:00
    arviz_version:              0.21.0
    inference_library:          pymc
    inference_library_version:  5.23.0

We also define a linspace over the x values on which to predict for a dense grid. Thus we also have a pred_data Dataset, which holds the input grid over which predicitons were made, and a predictions Dataset, which holds these predictions. In each of these Datasets we were careful to use the same group coordinate. Note, however, that although the set of labels is the same as data, the values are now different, and correspond to the prediction data!

Note

For the predictions, we use different linspaces for each group but they all have the same number of elements, so it would be possible to use rearrange to reshape the data into (group, obs_id) shape. As that is not necessary to use the data with PlotCollection we will stick to using the extra coordinate with the group factors.

pred_data = idata.predictions_constant_data.set_coords("group")
pred_data
<xarray.Dataset> Size: 2kB
Dimensions:  (obs_id: 80)
Coordinates:
  * obs_id   (obs_id) int64 640B 0 1 2 3 4 5 6 7 8 ... 72 73 74 75 76 77 78 79
    group    (obs_id) int32 320B 0 0 0 0 0 0 0 0 0 0 0 ... 3 3 3 3 3 3 3 3 3 3 3
Data variables:
    x        (obs_id) float64 640B 2.562 2.902 3.241 3.58 ... 12.26 12.83 13.4
Attributes:
    created_at:                 2025-06-16T06:02:58.744954+00:00
    arviz_version:              0.21.0
    inference_library:          pymc
    inference_library_version:  5.23.0
predictions = idata.predictions.assign_coords(group=pred_data["group"])
predictions
<xarray.Dataset> Size: 3MB
Dimensions:  (chain: 4, draw: 1000, obs_id: 80)
Coordinates:
  * chain    (chain) int64 32B 0 1 2 3
  * draw     (draw) int64 8kB 0 1 2 3 4 5 6 7 ... 993 994 995 996 997 998 999
  * obs_id   (obs_id) int64 640B 0 1 2 3 4 5 6 7 8 ... 72 73 74 75 76 77 78 79
    group    (obs_id) int32 320B 0 0 0 0 0 0 0 0 0 0 0 ... 3 3 3 3 3 3 3 3 3 3 3
Data variables:
    mu       (chain, draw, obs_id) float64 3MB 2.406 2.743 3.08 ... 15.81 16.57
Attributes:
    created_at:                 2025-06-16T06:02:58.740766+00:00
    arviz_version:              0.21.0
    inference_library:          pymc
    inference_library_version:  5.23.0

Initializing a PlotCollection#

The two main ways to initialize a PlotCollection are grid and wrap. Which method you choose defines the faceting strategy. The specific faceting depends on the cols, rows and col_wrap arguments, and aesthetic mappings are defined in the same way independently of the method.

In this section, we will use the two approaches above interchangeably to show that they both produce the same results.

Defining the faceting#

We can use grid to generate columns of plots per group. If we map nothing to the rows we’ll get 4 plots total, one per group:

pc = azp.PlotCollection.grid(
    data[["obs"]],
    cols=["group"],
    figure_kwargs={"sharex": True, "sharey": True, "figsize": (5, 2)}
)
pc.map(azp.visuals.scatter_xy, x=data["x"])
../_images/e2da5ae7518abd3f87c841babbd1be948b5ff8e99a2c791d22fa1d393b04f039.png

We can also use wrap to generate a grid with a fixed number of columns and as many rows as needed. If we set col_wrap to 3, we’ll get 2 rows. The first one will have 3 plots and the 2nd will have only one plot so we get to our total of 4:

pc = azp.PlotCollection.wrap(
    data[["obs"]],
    cols=["group"],
    col_wrap=3,
    figure_kwargs={"sharex": True, "sharey": True, "figsize": (4, 3)}
)
pc.map(azp.visuals.scatter_xy, x=data["x"])
../_images/a07bde9d9a0561528d420e0ebbf99f2acb05fabb656dc23cc0d274a9c935abaf.png

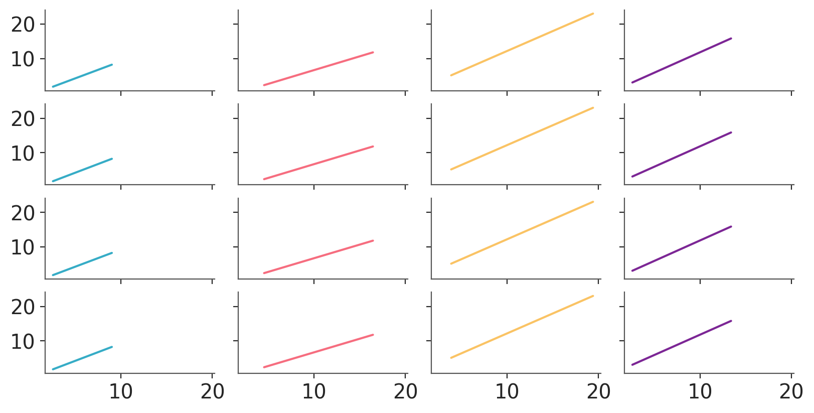
We can also use .grid to generate one plot per combination of group and chain -> 16 total. In this case we’ll use the average regression lines in prediction. We’ll reduce only the “draw” dimension when averaging so our data still has the “chain” dimension for us to facet along.

pc = azp.PlotCollection.grid(
    predictions.mean("draw"),
    cols=["group"],
    rows=["chain"],
    figure_kwargs={"sharex": True, "sharey": True, "figsize": (8, 4)}
)
pc.map(azp.visuals.line_xy, x=pred_data["x"])
../_images/208e0ab380ae677e22d566ee77882dce8518a60f3a5595c20716d6889a094c87.png

Defining the aesthetic mappings#

Aesthetic mappings are always defined via the aes keyword argument of the PlotCollection initialization methods. It can be used on its own:

pc = azp.PlotCollection.grid(
    data[["obs"]],
    aes={"color": ["group"]},
    figure_kwargs={"figsize": (3, 2)}
)
pc.map(azp.visuals.scatter_xy, x=data["x"])
../_images/5bed5bd3aabfb3023961bbbe99fdb72cc291d9a4c2b0bc70a0aa9696d548c763.png

or combined with faceting:

pc = azp.PlotCollection.grid(
    data[["obs"]],
    cols=["group"],
    aes={"color": ["group"]},
    figure_kwargs={"sharex": True, "sharey": True, "figsize": (5, 2)}
)
pc.map(azp.visuals.scatter_xy, x=data["x"])
../_images/88fc94d8f396462967f6eb143f4b3d3c91fa1069fb2beea9e3941d0eb9fdaf19.png

Recall that faceting and aesthetics are independent mappings, allowing for highly flexible customization. For details on how to use those arguments, see TODO: add reference

pc_chain = azp.PlotCollection.grid(
    predictions.mean("draw"),
    cols=["group"],
    rows=["chain"],
    aes={"color": ["group"]},
    figure_kwargs={"sharex": True, "sharey": True, "figsize": (8, 4)}
)
pc_chain.map(azp.visuals.line_xy, x=pred_data["x"])
../_images/477c6b164a9b56b03c9fb150bcea09a6c29decc61e203eb641c863995e61659a.png

Writing your plotting function(s)#

We want a plotting function that can be used through PlotCollection.map. As we have mentioned, PlotCollection subsets and ensures alignment between the data subsets, the plot and the aesthetics. Consequently, our function will need to accept at least these 3 elements. The expected call signature of .map compatible functions is fn(da, target, ..., **kwargs).

  • da is a DataArray a subset of the input data

  • target is the plotting backend object representing the plot corresponding to this subset

  • **kwargs will contain the key-value pairs for all aesthetic mappings corresponding to this subset

Other than that, it can be a single function that adds multiple visual elements at once or multiple visual specific functions or a combination of both. arviz_plots provides some visual specific functions in arviz_plots.visuals, but most bespoke visualizations will probably need something not available there.

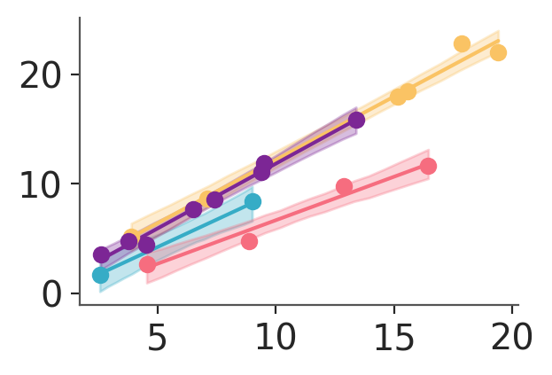
As a first step to facilitate quick iteration, it can be better to use a monolithic function. Then as the visualization solidifies and more fine grained control is required, it becomes necessary to switch to visual-specific functions. In this tutorial we will showcase the two approaches. To do so we will use a common regression plot with 3 elements: observation xy scatter, posterior mean regression line, and hdi band over the predicted distributions. and showcase the two approaches.

Option 0: the for-loop workflow#

In the previous ArviZ version, any custom plot that required faceting or aesthetic mappings meant you as a user had to manually take care of that. Legends also needed to be handled mostly manually by using the label argument or calling the legend generating function with custom graphical elements and labels.

Here is an example of overlaying all 4 groups on the same plot using a different color for each:

import matplotlib.pyplot as plt
import numpy as np

unique_groups = np.unique(data["group"])
colors = [f"C{i}" for i in range(len(unique_groups))]

fig, axes = plt.subplots(1, 1)  # if faceting subplots(1, 4) instead for example
for i, group in enumerate(unique_groups):
    # get subsets and corresponding plots+aesthetics
    data_subset = data.query(obs_id=f"group == {group}")
    pred_data_subset = pred_data.query(obs_id=f"group == {group}")
    predictions_subset = predictions.query(obs_id=f"group == {group}")
    ax = axes  # if faceting axes[i] instead for example
    color = colors[i]
    # start plotting
    mean = predictions_subset["mu"].mean(("chain", "draw"))
    ax.plot(data_subset["x"], data_subset["obs"], "o", color=color, label=f"Group {i}")
    ax.plot(pred_data_subset["x"], mean, color=color)
    # az.plot_hdi(pred_data_subset["x"], predictions_subset["mu"], color=color, ax=ax)
    # plot_hdi has no equivalent in arviz-plots
    # so we replicate its behaviour in this specific context
    hdi = predictions_subset["mu"].azstats.hdi()
    ax.fill_between(
        pred_data_subset["x"],
        hdi.sel(ci_bound="lower"),
        hdi.sel(ci_bound="upper"),
        color=color,
        alpha=0.2
    )
../_images/90ce7da91ebb088a096467399f609d8de3f2048d4dd1fc4f99d49fe89183aaa7.png

If using a pattern similar to this one, you should be able to copy anything after subsetting data and axes into a monolithic plotting function and use it through PlotCollection to easily change faceting and aesthetics without needing to modify the plotting code at all.

Option 1: monolithic function#

The monolithic function approach is best explained via example. In the next cell, we write a function that replaces “the for-loop workflow” illustrated above with a single call to .map.

def line_band_dots(da, target, x_pred, x, y, **kwargs):
    """Add mean line, hdi band and observation xy scatter to a matplotlib plot.

    Parameters
    ----------
    da : DataArray
        Predicted samples for the regression line mean and HDI band.
    target : matplotlib.axes.Axes
    x_pred : DataArray
        Independent variable used to generate the predicted samples
    x : DataArray
        Observed independent data
    y : DataArray
        Observed dependent data, what we were aiming to model
    **kwargs
        Passed downstream to matplotlib plotting functions

    Returns
    -------
    None
    """
    hdi = da.azstats.hdi()
    target.fill_between(
        x_pred,
        hdi.sel(ci_bound="lower"),
        hdi.sel(ci_bound="upper"),
        alpha=0.3,
        **kwargs
    )
    target.plot(x_pred, da.mean(dim=["chain", "draw"]), **kwargs)
    target.plot(x, y, "o", **kwargs)

In this case we will use predictions[["mu"]] to initialize the PlotCollection and then the constant data for the predictions and the observations will be passed as keyword arguments. The first argument da is a subset of the data uset to initialize the PlotCollection. Consequently, we use it to plot the HDI band and the regression line.

The second argument, target, is whichever class of the plotting backend being used represents a plot. With matplotlib it will be matplotlib.axes.Axes, for bokeh it will be a bokeh.plotting.figure.

As indicated in its docstring, map checks the provided kwargs before passing them to the function being called, and subsets xarray objects if possible. That means that we can use DataArray and Dataset objects as kwargs in .map which will be passed to the function being called as DataArrays. The only restriction is on Datasets which if used need to have the same variables (or a subset) of those in the data argument. We will pass the observed data and pred_data["x"] through these keyword arguments.

As we mentioned initially we use **kwargs to catch the aesthetic kwargs that will be injected by PlotCollection and then forward those to the plotting functions themselves.

We have said that its main advantages are quick iteration and migration from “the for-loop workflow”. It is only fair to cover the other side of the coin. Its main disadvantage is that everything is done from a single function, so all the different visuals must use the same aesthetic mappings.

Let’s see it in action

pc = azp.PlotCollection.grid(
    predictions,
    aes={"color": ["group"]},
    figure_kwargs={"figsize": (3, 2)}
)
pc.map(line_band_dots, x_pred=pred_data["x"], x=data["x"], y=data["obs"])
../_images/0a5e676570c16b1191df2f4fd36151f37c5ccbb66a55be219c85f44b1223da06.png

We can radically change the layout of the generated figure without needing to update our plotting functions:

pc = azp.PlotCollection.wrap(
    predictions,
    cols=["group"],
    col_wrap=3,
    figure_kwargs={"figsize": (4, 3)}
)
pc.map(line_band_dots, x_pred=pred_data["x"], x=data["x"], y=data["obs"])
../_images/28ee545c8c85bc438b63ee1ad95e0e1317a2af46400b00323a7feda5f28ef3ad.png

In the plot we have generated, notice that we are not setting color anywhere. In this case, the colors are being set using the defaults of our chosen backend (matplotlib in this case). Recall that in matplotlib, colors automatically cycle each time .plot is called on an Axes object. As a result, we end up with a blue line and red scatter dots. If we had been using bokeh instead we would have gotten only blue element because bokeh has no automatic cycling built-in.

Option 2: specific functions for each visual element#

Another option, which is what batteries-included plots do, is writing multiple functions, one for each conceptually different thing to add/do to the plot. To reproduce the example above we’d then need 3 functions: one for the scatter, one for the line and one for the band.

This approach can be harder to get started on, especially if coming from an existing plot as mentioned in the previous section, but it is much more powerful. The main advantage is that we can use different aesthetics in each of the different elements. A secondary advantage is it also allows storing the plotting backend classes representing the different visuals into the .viz attribute and to then modify some of them afterwards if desired as shown in Using PlotCollection objects.

Moreover, as this is what batteries-included plots do, there are several such functions ready to use in arviz_plots.visuals. That being said, the goal of the library is not to provide a comprehensive catalog of these functions, only to expose the ones available that are used somewhere else within the library.

In this particular case, we can use arviz_plots.visuals.line_xy and arviz_plots.visuals.scatter_xy so we’ll only add a visual specific function for the HDI band.

The line_xy function takes the data and plots a line from it, so we’ll need to precompute the mean and use that as input. To keep things consistent, we’ll do the same for the HDI. This is yet another difference with the case above, but using this pattern will prevent any recomputation every time you want to generate a plot with this data. You’ll only need to recompute if you wanted to, for example, change how the data is reduced. It is also worth noting that we could also do this with the monolithic function, we’d only need to add some extra kwargs to take the precomputed quantities.

def hdi_band(da, target, x, **kwargs):
    return target.fill_between(x, da.sel(ci_bound="lower"), da.sel(ci_bound="upper"), **kwargs)

hdi_ds = predictions.azstats.hdi()
mean_ds = predictions.mean(["chain", "draw"])
pc = azp.PlotCollection.grid(
    predictions,
    aes={"color": ["group"]},
    figure_kwargs={"figsize": (3, 2)}
)
pc.map(hdi_band, data=hdi_ds, x=pred_data["x"], alpha=0.3)
pc.map(azp.visuals.line_xy, data=mean_ds, x=pred_data["x"])
pc.map(azp.visuals.scatter_xy, y=data["obs"], x=data["x"])
../_images/dfc7d1e012e278b41b77561905aeea37962148aa6420a1a644dff19d41636a1f.png

we can also reproduce the other plot we have generated from the monolithic function. We initialize the PlotCollection class in the same way, then call the visual specific functions like we did in the previous cell:

pc = azp.PlotCollection.wrap(
    predictions,
    cols=["group"],
    col_wrap=3,
    figure_kwargs={"figsize": (4, 3)}
)
pc.map(hdi_band, data=hdi_ds, x=pred_data["x"], alpha=0.3)
pc.map(azp.visuals.line_xy, data=mean_ds, x=pred_data["x"])
pc.map(azp.visuals.scatter_xy, y=data["obs"], x=data["x"])
../_images/28ee545c8c85bc438b63ee1ad95e0e1317a2af46400b00323a7feda5f28ef3ad.png

Recall that faceting and aesthetics are independent mappings, allowing for highly flexible customization. For details on how to use those arguments, see TODO: add reference.

Moreover, when using visual-specific functions, we can disable aesthetic mappings for some visual elements but leave them active for others. For example, we can keep the group->color mapping and add an extra chain->linestyle mapping, which we’ll only use in the line visual element:

# we now need hdi and mean without reducing the "chain" dimension
# so we redefine hdi_ds and mean_ds
hdi_draw_ds = predictions.azstats.hdi(dim="draw")
mean_draw_ds = predictions.mean("draw")
pc_chain = azp.PlotCollection.grid(
    predictions,
    cols=["group"],
    rows=["chain"],
    aes={"color": ["group"], "linestyle": ["chain"]},
    figure_kwargs={"sharex": True, "sharey": True, "figsize": (8, 4)}
)
pc_chain.map(hdi_band, data=hdi_draw_ds, x=pred_data["x"], ignore_aes={"linestyle"}, alpha=0.3)
pc_chain.map(azp.visuals.line_xy, data=mean_draw_ds, x=pred_data["x"])
pc_chain.map(azp.visuals.scatter_xy, y=data["obs"], x=data["x"], ignore_aes={"linestyle"})
../_images/3288dc1b27522a0d85785a21522a6180d19ba181cb595a23d5c0a7ba85965de2.png

which also works without any facetting?

from traceback import print_exception

pc_chain = azp.PlotCollection.grid(
    predictions,
    aes={"color": ["group"], "linestyle": ["chain"]},
    figure_kwargs={"sharex": True, "sharey": True, "figsize": (4, 3)}
)
try:
    pc_chain.map(hdi_band, data=hdi_draw_ds, x=pred_data["x"], ignore_aes={"linestyle"}, alpha=0.3)
    pc_chain.map(azp.visuals.line_xy, data=mean_draw_ds, x=pred_data["x"])
    pc_chain.map(azp.visuals.scatter_xy, y=data["obs"], x=data["x"], ignore_aes={"linestyle"})
except ValueError as err:
    print_exception(err)
Traceback (most recent call last):
  File "/tmp/ipykernel_8435/2259842625.py", line 9, in <module>
    pc_chain.map(hdi_band, data=hdi_draw_ds, x=pred_data["x"], ignore_aes={"linestyle"}, alpha=0.3)
  File "/home/osvaldo/proyectos/00_BM/arviz-devs/arviz-plots/src/arviz_plots/plot_collection.py", line 1202, in map
    aux_artist = fun(da, target=target, **fun_kwargs)
                 ^^^^^^^^^^^^^^^^^^^^^^^^^^^^^^^^^^^^
  File "/tmp/ipykernel_8435/2353827776.py", line 2, in hdi_band
    return target.fill_between(x, da.sel(ci_bound="lower"), da.sel(ci_bound="upper"), **kwargs)
           ^^^^^^^^^^^^^^^^^^^^^^^^^^^^^^^^^^^^^^^^^^^^^^^^^^^^^^^^^^^^^^^^^^^^^^^^^^^^^^^^^^^^
  File "/home/osvaldo/anaconda3/envs/arviz_1/lib/python3.12/site-packages/matplotlib/__init__.py", line 1521, in inner
    return func(
           ^^^^^
  File "/home/osvaldo/anaconda3/envs/arviz_1/lib/python3.12/site-packages/matplotlib/axes/_axes.py", line 5716, in fill_between
    return self._fill_between_x_or_y(
           ^^^^^^^^^^^^^^^^^^^^^^^^^^
  File "/home/osvaldo/anaconda3/envs/arviz_1/lib/python3.12/site-packages/matplotlib/axes/_axes.py", line 5701, in _fill_between_x_or_y
    collection = mcoll.FillBetweenPolyCollection(
                 ^^^^^^^^^^^^^^^^^^^^^^^^^^^^^^^^
  File "/home/osvaldo/anaconda3/envs/arviz_1/lib/python3.12/site-packages/matplotlib/collections.py", line 1340, in __init__
    verts = self._make_verts(t, f1, f2, where)
            ^^^^^^^^^^^^^^^^^^^^^^^^^^^^^^^^^^
  File "/home/osvaldo/anaconda3/envs/arviz_1/lib/python3.12/site-packages/matplotlib/collections.py", line 1404, in _make_verts
    self._validate_shapes(self.t_direction, self._f_direction, t, f1, f2)
  File "/home/osvaldo/anaconda3/envs/arviz_1/lib/python3.12/site-packages/matplotlib/collections.py", line 1442, in _validate_shapes
    raise ValueError(f"{name!r} is not 1-dimensional")
ValueError: 'y1' is not 1-dimensional
../_images/d9f3fe7e3aacf1367417e5cd896716bc88f9ec0ba95d0d69e2f13ddd9c32a7ba.png

The main drawback of the flexibility in faceting, aesthetic mapping and what is allowed as an aesthetic means it is your responsibility to ensure faceting, aesthetic mappings and input data are coherent.

In the above cell we use hdi_draw_ds whose chain dimension hasn’t been reduced. We then ignore the linestyle mapping which is the only one we have for chain now. That means that we subset over group due to the color aesthetic mapping and pass that result to our hdi_band function. The function gets an input with dimensions chain, obs_id, ci_bound as it can be seen in the cell below, but hdi_band expects data.sel(ci_bound="lower") to be unidimensional! Not to still have chain, obs_id dimensions!

hdi_draw_ds.query(obs_id="group == 0")
<xarray.Dataset> Size: 2kB
Dimensions:   (chain: 4, obs_id: 20, ci_bound: 2)
Coordinates:
  * chain     (chain) int64 32B 0 1 2 3
  * obs_id    (obs_id) int64 160B 0 1 2 3 4 5 6 7 8 ... 12 13 14 15 16 17 18 19
    group     (obs_id) int32 80B 0 0 0 0 0 0 0 0 0 0 0 0 0 0 0 0 0 0 0 0
  * ci_bound  (ci_bound) <U5 40B 'lower' 'upper'
Data variables:
    mu        (chain, obs_id, ci_bound) float64 1kB 0.09833 3.347 ... 9.973

If we want a single HDI band per group, we should fix this updating the data to hdi_ds where we have already reduced the chain dimension:

pc_chain = azp.PlotCollection.grid(
    predictions,
    aes={"color": ["group"], "linestyle": ["chain"]},
    figure_kwargs={"sharex": True, "sharey": True, "figsize": (4, 3)}
)
pc_chain.map(hdi_band, data=hdi_ds, x=pred_data["x"], ignore_aes={"linestyle"}, alpha=0.3)
pc_chain.map(azp.visuals.line_xy, data=mean_draw_ds, x=pred_data["x"])
pc_chain.map(azp.visuals.scatter_xy, y=data["obs"], x=data["x"], ignore_aes={"linestyle"})
../_images/725d3b537ed51cd42108da9c782df7b2020cacc414e7053f9fbae37d7e592de7.png

If instead we want one band per group and per chain, we have to fix the error by making sure even if we disable the linestyle mapping, there will be something mapped to the chain dimension. We will use a mapping on the hatch property to that effect. We will then ignore the hatch mapping for the line and the linestyle mapping for the band:

pc_chain = azp.PlotCollection.grid(
    predictions,
    aes={"color": ["group"], "linestyle": ["chain"], "hatch": ["chain"]},
    figure_kwargs={"sharex": True, "sharey": True, "figsize": (4, 3)},
    hatch=["/", "+", "x", "o"],
)
pc_chain.map(hdi_band, data=hdi_draw_ds, x=pred_data["x"], ignore_aes={"linestyle"}, alpha=0.2)
pc_chain.map(azp.visuals.line_xy, data=mean_draw_ds, x=pred_data["x"], ignore_aes={"hatch"})
pc_chain.map(azp.visuals.scatter_xy, y=data["obs"], x=data["x"], ignore_aes={"linestyle", "hatch"})
../_images/9eeb24ec3aa27ab1ac6a7e101ceab5944904f084cbbab41c59213a729312b772.png

See also

  • coming soon: In depth explanation of how faceting and aesthetics are handled

  • Advanced examples has advanced examples using batteries-included plots using complex combinations of faceting and aesthetic mappings.

  • Adding a batteries-included plot is a guide for contributors and developers working on batteries-included plots. If you are using PlotCollection to generate domain specific plots included in another library it will probably be helpful to you as it covers internal scaffolding to for example know which dimensions to reduce based on sample_dims input and existing aesthetic mappings.